Product Summary
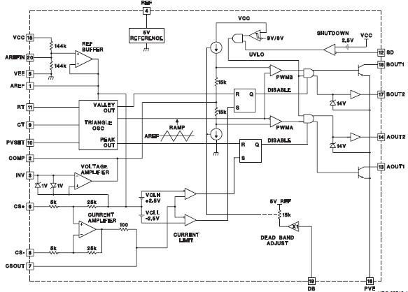
The UC2638DW is an advanced pulse width modulator intended for a variety of PWM motor drive and amplifier applications requiring either uni-directional or bi-directional drive circuits. Similar in architecture to the UC2638DW, all necessary circuitry is included to generate an analog error signal and modulate two bi-directional pulse train outputs in proportion to the error signal magnitude and polarity. Key features of the UC2638DW include a programmable high speed triangle oscillator, a 5X differential current sensing amplifier, a high slew rate error amplifier, high speed PWM comparators, and two 50mA open collector as well as two ±500mA totem pole output stages.
Parametrics
UC2638DW absolute maximum ratings: (1)Supply Voltage VCC (referenced to VEE): 40V; (2)Output Drivers (AOUT2, BOUT2), Currents (continuous): ±0.25A; (3)Currents (peak): ±500mA; (4)REF Output Current: Internally Limited; (5)PVSET, DB, RT, INV, REF, CSOUT: -0.3 to 10V; (6)CS+, CS-: VEE–1V to VCC; (7)CT, AREF, AREFIN, COMP, SD: VEE - 0.3; (8)Output Voltage (AOUT1, BOUT1): 60V; (9)Storage temperature: -65℃ to +150℃; (10)Junction Temperature: -55℃ to +150℃; (11)Lead temperature (soldering, 10 sec.): +300℃.
Features
UC2638DW features: (1)Single or Dual Supply Operation; (2)Accurate High Speed Oscillator; (3)Differential X5 Current Sense Amplifier; (4)Bidirectional Pulse-by-Pulse Current Limiting; (5)Programmable Oscillator Amplitude and PWM Deadband; (6)Dual 500mA Totem Pole Output Drivers; (7)Dual 60V, 50mA Open Collector Drivers; (8)Undervoltage Lockout.
Diagrams

| Image | Part No | Mfg | Description | ![]() |
Pricing (USD) |
Quantity | ||||||||||||
|---|---|---|---|---|---|---|---|---|---|---|---|---|---|---|---|---|---|---|
![]() |
![]() UC2638DW |
![]() Texas Instruments |
![]() Motor / Motion / Ignition Controllers & Drivers Advanced PWM Motor Controller |
![]() Data Sheet |
![]()
|
|
||||||||||||
![]() |
![]() UC2638DWG4 |
![]() Texas Instruments |
![]() Motor / Motion / Ignition Controllers & Drivers Advanced PWM Motor Controller |
![]() Data Sheet |
![]()
|
|
||||||||||||
![]() |
![]() UC2638DWTRG4 |
![]() Texas Instruments |
![]() Motor / Motion / Ignition Controllers & Drivers Advanced PWM Motor Controller |
![]() Data Sheet |
![]()
|
|
||||||||||||
![]() |
![]() UC2638DWTR |
![]() Texas Instruments |
![]() Motor / Motion / Ignition Controllers & Drivers Advanced PWM Motor Controller |
![]() Data Sheet |
![]()
|
|
||||||||||||
(China (Mainland))







