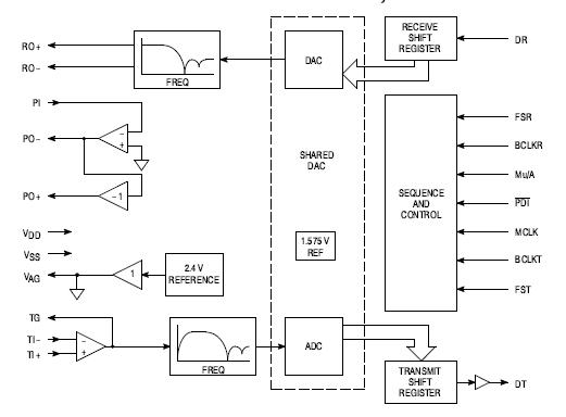
Product Summary
The MC14LC5480SDR2 is a general purpose per channel PCM Codec–Filter with pin selectable Mu–Law or A–Law companding, and is offered in 20–pin DIP, SOG, and SSOP packages. This device performs the voice digitization and reconstruction as well as the band limiting and smoothing required for PCM systems. The MC14LC5480SDR2 is designed to operate in both synchronous and asynchronous applications and contains an on–chip precision reference voltage. This device has an input operational amplifier whose output is the input to the encoder section.
Parametrics
MC14LC5480SDR2 absolute maximum ratings: (1)DC Supply Voltage, VDD: -0.5 to 6 V; (2)Voltage on Any Analog Input or Output Pin, VSS: -0.3 to VDD +0.3 V; (3)Voltage on Any Digital Input or Output Pin, VSS: -0.3 to VDD +0.3 V; (4)Operating Temperature Range, TA: -40 to + 85℃; (5)Storage Temperature Range, Tstg: -85 to +150℃.
Features
MC14LC5480SDR2 features: (1)Pin for Pin Replacement for the MC145480; (2)Single 5 V Power Supply; (3)Typical Power Dissipation of 15 mW, Power-Down of 0.01 mW; (4)Fully-Differential Analog Circuit Design for Lowest Noise; (5)Transmit Band-Pass and Receive Low-Pass Filters O-Chip; (6)Active R-C Pre-Filtering and Post-Filtering; (7)Mu-Law and A-Law Companding by Pin Selection; (8)On-Chip Precision Reference Voltage (1.575 V); (9)Push-Pull 300 W Power Drivers with External Gain Adjust; (10)MC145536EVK is the Evaluation Kit that Also Includes the MC145532 ADPCM Transcoder.
Diagrams

| Image | Part No | Mfg | Description | ![]() |
Pricing (USD) |
Quantity | ||||||||||||||||
|---|---|---|---|---|---|---|---|---|---|---|---|---|---|---|---|---|---|---|---|---|---|---|
![]() |
![]() MC14LC5480SDR2 |
![]() |
![]() IC 5V PCM CODEC-FILTER 20-SSOP |
![]() Data Sheet |
![]() Negotiable |
|
||||||||||||||||
| Image | Part No | Mfg | Description | ![]() |
Pricing (USD) |
Quantity | ||||||||||||||||
![]() |
![]() MC14000UB |
![]() Other |
![]() |
![]() Data Sheet |
![]() Negotiable |
|
||||||||||||||||
![]() |
![]() MC14001B |
![]() Other |
![]() |
![]() Data Sheet |
![]() Negotiable |
|
||||||||||||||||
![]() |
![]() MC14001BCP |
![]() ON Semiconductor |
![]() IC GATE NOR QUAD CMOS 14DIP |
![]() Data Sheet |
![]()
|
|
||||||||||||||||
![]() |
![]() MC14001BCPG |
![]() ON Semiconductor |
![]() Gates (AND / NAND / OR / NOR) 3-18V Quad 2-Input NOR |
![]() Data Sheet |
![]()
|
|
||||||||||||||||
![]() |
![]() MC14001BDG |
![]() ON Semiconductor |
![]() Gates (AND / NAND / OR / NOR) 3-18V Quad 2-Input NOR |
![]() Data Sheet |
![]()
|
|
||||||||||||||||
![]() |
![]() MC14001BDR2 |
![]() |
![]() IC GATE NOR QUAD CMOS 14SOIC |
![]() Data Sheet |
![]()
|
|
||||||||||||||||
(China (Mainland))











