Product Summary
The LT1009ILPR is a precision-trimmed 2.5-V shunt regulator featuring low dynamic impedance and a wide operating current range. The maximum initial tolerance is ±5 mV in the LP package and ±10 mV in the D package. The reference tolerance is achieved by on-chip trimming, which minimizes the initial voltage tolerance and the temperature coefficient, aVZ. Although the LT1009ILPR needs no adjustments, a third terminal (ADJ) allows the reference voltage to be adjusted ±5% to eliminate system errors.
Parametrics
LT1009ILPR absolute maximum ratings: (1)IR, Reverse current: 20 mA; (2)IF, Forward current: 10 mA; (3)θJA, Package thermal impedance, D package 97℃/W; LP package 140℃/W; PW package: 149℃/W; (4)TJ, Operating virtual junction temperature: 150℃; (5)Tstg, Storage temperature range: -65 to 150℃.
Features
LT1009ILPR features: (1)Excellent Temperature Stability; (2)Initial Tolerance 0.2% Max; (3)Dynamic Impedance 0.6Ω Max; (4)Wide Operating Current Range; (5)Directly Interchangeable With LM136; (6)Needs No Adjustment for Minimum Temperature Coefficient.
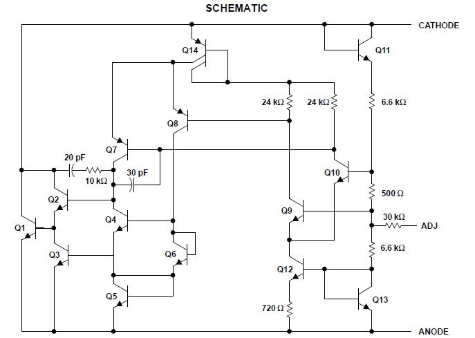
Diagrams

| Image | Part No | Mfg | Description | ![]() |
Pricing (USD) |
Quantity | ||||||||||||
|---|---|---|---|---|---|---|---|---|---|---|---|---|---|---|---|---|---|---|
![]() |
![]() LT1009ILPR |
![]() Texas Instruments |
![]() Voltage & Current References 2.5V Micro Pwr |
![]() Data Sheet |
![]()
|
|
||||||||||||
![]() |
![]() LT1009ILPRE3 |
![]() Texas Instruments |
![]() Voltage & Current References 2.5-V Integrated Reference Circuit |
![]() Data Sheet |
![]()
|
|
||||||||||||
(China (Mainland))









