Product Summary
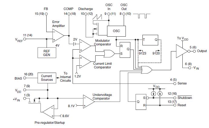
The HV9120PJ is a Switch Mode Power Supply (SMPS) controller subsystem that can start and run directly from almost any DC input, from a 12V battery to a rectified and filtered 240V AC line. The device contains all the elements required to build a single-switch converter except for the switch, magnetic assembly, output rectifier(s) and filter(s). A unique input circuit allows the 912x to self-start directly from a high voltage input, and subsequently take the power to operate from one of the outputs of the converter it is controlling, allowing very efficient operation while maintaining input-to-output galvanic isolation limited in voltage only by the insulation system of the associated magnetic assembly. The applications of the HV9120PJ include Off-line high frequency power supplies, Universal input power supplies, High density power supplies, Very high efficiency power supplies, Extra wide load range power supplies.
Parametrics
HV9120PJ absolute maximum ratings: (1)+VIN Input Voltage: 450V; (2)VDD Device Supply Voltage: 15.5V; (3)Logic Input Voltages: -0.3 to VDD + 0.3V; (4)Linear Input Voltages: -0.3 to VDD + 0.3V; (5)IIN Preregulator Input Current (continuous): 2.5mA; (6)Tj Operating Junction Temperature: 150℃; (7)Storage Temperature -65℃ to 150℃; (8)Power Dissipation, PDIP: 1000mW; (9)Power Dissipation PLCC: 1400mW; (10)Power Dissipation SOIC: 900mW.
Features
HV9120PJ features: (1)10 to 450V input acceptance range; (2)<1.3mA supply current; (3)>1.0MHz clock; (4)>20:1 dynamic range @ 500KHz; (5)Low internal noise.
Diagrams

| Image | Part No | Mfg | Description | ![]() |
Pricing (USD) |
Quantity | ||||||||||||
|---|---|---|---|---|---|---|---|---|---|---|---|---|---|---|---|---|---|---|
![]() |
![]() HV9120PJ |
![]() Supertex |
![]() Switching Converters, Regulators & Controllers HVCMOS 450V 2% Ref |
![]() Data Sheet |
![]() Negotiable |
|
||||||||||||
![]() |
![]() HV9120PJ-G |
![]() Supertex |
![]() Switching Converters, Regulators & Controllers HVCMOS 450V 2% Ref |
![]() Data Sheet |
![]()
|
|
||||||||||||
![]() |
![]() HV9120PJ-M910-G |
![]() Supertex |
![]() Switching Converters, Regulators & Controllers HVCMOS 450V 2% Ref |
![]() Data Sheet |
![]()
|
|
||||||||||||
![]() |
![]() HV9120PJ-M910 |
![]() Supertex |
![]() Switching Converters, Regulators & Controllers HVCMOS 450V 2% Ref |
![]() Data Sheet |
![]() Negotiable |
|
||||||||||||
(China (Mainland))









