Product Summary
The BU52011HFV-TR is a magnetic switch that can operate both S-and N-pole , upon which the output goes from Hi to Low. In addition to regular single-output Hall ICs, We offers a line up of dual-output units with a reverse output terminal (active High). The applications of the BU52011HFV-TR include Mobile phones, notebook computers, digital video camera, digital still camera, white goods etc.
Parametrics
BU52011HFV-TR absolute maximum ratings: (1)Power Supply Voltage, VDD: -0.1 to +4.5V; (2)Output Current, IOUT: ±1 mA; (3)Power Dissipation, Pd: 420 mW; (4)Operating Temperature Range, Topr: -40 to +85 ℃; (5)Storage Temperature Range, Tstg: -40 to +125 ℃.
Features
BU52011HFV-TR features: (1)Omnipolar detection; (2)Micropower operation (small current using intermittent operation method)(BD7411G is excluded.); (3)Ultra-compact CSP package (BU52001GUL,BU52015GUL); (4)Ultra-Small outline package HVSOF5 (BU52011HFV,BU52021HFV); (5)Ultra-Small outline package SSON004X1216 (BU52051NVXV); (6)Small outline package (BU52025G,BD7411G); (7)Line up of supply voltage, For 1.8V Power supply voltage(BU52011HFV,BU52015GUL,BU52051NVX); For 3.0V Power supply voltage (BU52001GUL); For 3.3V Power supply voltage (BU52021HFV,BU52025G); For 5.0V Power supply voltage (BD7411G); (8)Dual output type (BU52015GUL); (9)High ESD resistance 8kV(HBM).
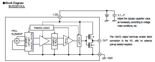
Diagrams

| Image | Part No | Mfg | Description | ![]() |
Pricing (USD) |
Quantity | ||||||||||||
|---|---|---|---|---|---|---|---|---|---|---|---|---|---|---|---|---|---|---|
![]() |
![]() BU52011HFV-TR |
![]() ROHM Semiconductor |
![]() Industrial Hall Effect / Magnetic Sensors ULTRA SMALL DETECT SENSOR; 1.65-3.3V |
![]() Data Sheet |
![]()
|
|
||||||||||||
| Image | Part No | Mfg | Description | ![]() |
Pricing (USD) |
Quantity | ||||||||||||
![]() |
![]() BU52001GUL-E2 |
![]() ROHM Semiconductor |
![]() Board Mount Hall Effect / Magnetic Sensors Magnetic Sensor 2.4-3.3V; 50mS |
![]() Data Sheet |
![]()
|
|
||||||||||||
![]() |
![]() BU52003GUL-E2 |
![]() ROHM Semiconductor |
![]() Board Mount Hall Effect / Magnetic Sensors Magnetic Sensor 2.4-3.3V; 50mS |
![]() Data Sheet |
![]()
|
|
||||||||||||
![]() |
![]() BU52004GUL-E2 |
![]() ROHM Semiconductor |
![]() Board Mount Hall Effect / Magnetic Sensors Magnetic Sensor 2.4-3.3V; 50mS |
![]() Data Sheet |
![]()
|
|
||||||||||||
![]() |
![]() BU52011HFV-TR |
![]() ROHM Semiconductor |
![]() Industrial Hall Effect / Magnetic Sensors ULTRA SMALL DETECT SENSOR; 1.65-3.3V |
![]() Data Sheet |
![]()
|
|
||||||||||||
![]() |
![]() BU52012HFV-TR |
![]() ROHM Semiconductor |
![]() Industrial Hall Effect / Magnetic Sensors MONO DETECTION SENSOR; 1.65-3.3V |
![]() Data Sheet |
![]()
|
|
||||||||||||
![]() |
![]() BU52013HFV-TR |
![]() ROHM Semiconductor |
![]() Industrial Hall Effect / Magnetic Sensors MONO DETECTION SENSOR; 1.65-3.3V |
![]() Data Sheet |
![]()
|
|
||||||||||||
(China (Mainland))









