Product Summary
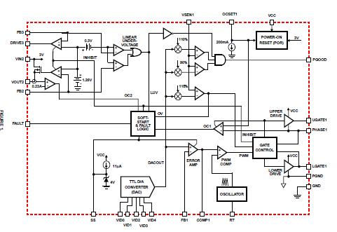
The HIP6018BCB-T is an Advanced PWM and Dual Linear Power Control which provides the power control and protection for three output voltages in high-performance microprocessor and computer applications. The IC integrates a PWM controllers, a linear regulator and a linear controller as well as the monitoring and protection functions into a single package. The HIP6018BCB-T regulates the microprocessor core voltage with a synchronous-rectified buck converter. The linear controller regulates power for the GTL bus and the linear regulator provides power for the clock driver circuit. The applications of the HIP6018BCB-T include Full Motherboard Power Regulation for Computers, Low-Voltage Distributed Power Supplies.
Parametrics
HIP6018BCB-T absolute maximum ratings: (1)Supply Voltage, VCC: +15V; (2)PGOOD, RT, FAULT, and GATE Voltage: GND - 0.3V to VCC + 0.3V; (3)Input, Output or I/O Voltage: GND -0.3V to 7V.
Features
HIP6018BCB-T features: (1)Provides 3 Regulated Voltages, Microprocessor Core, Clock and GTL Power; (2)Drives N-Channel MOSFETs; (3)Operates from +3.3V, +5V and +12V Inputs; (4)Simple Single-Loop PWM Control Design, Voltage-Mode Control; (5)Fast Transient Response, High-Bandwidth Error Amplifier; Full 0% to 100% Duty Ratios; (6)Excellent Output Voltage Regulation, Core PWM Output: ±1% Over Temperature; Other Outputs: ±2.5% Over Temperature; (7)TTL-Compatible 5-Bit Digital-to-Analog Core Output Voltage Selection, Wide Range: 1.3VDC to 3.5VDC; 0.1V Steps: 2.1VDC to 3.5VDC; 0.05V Steps: 1.3VDC to 2.05VDC; (8)Power-Good Output Voltage Monitor; (9)Microprocessor Core Voltage Protection Against Shorted MOSFET; (10)Over-Voltage and Over-Current Fault Monitors, Does Not Require Extra Current Sensing Element, Uses MOSFET rDS(ON); (11)Small Converter Size, Constant Frequency Operation; 200kHz Free-Running Oscillator; Programmable from 50kHz to over 1MHz.
Diagrams

| Image | Part No | Mfg | Description | ![]() |
Pricing (USD) |
Quantity | ||||
|---|---|---|---|---|---|---|---|---|---|---|
![]() |
![]() HIP6018BCB-T |
![]() |
![]() IC REG TRPL BCK/LINEAR 24-SOIC |
![]() Data Sheet |
![]() Negotiable |
|
||||
| Image | Part No | Mfg | Description | ![]() |
Pricing (USD) |
Quantity | ||||
![]() |
![]() HIP6002 |
![]() Other |
![]() |
![]() Data Sheet |
![]() Negotiable |
|
||||
![]() |
![]() HIP6003 |
![]() Other |
![]() |
![]() Data Sheet |
![]() Negotiable |
|
||||
![]() |
![]() HIP6004 |
![]() Other |
![]() |
![]() Data Sheet |
![]() Negotiable |
|
||||
![]() |
![]() HIP6004A |
![]() Other |
![]() |
![]() Data Sheet |
![]() Negotiable |
|
||||
![]() |
![]() HIP6004B |
![]() Other |
![]() |
![]() Data Sheet |
![]() Negotiable |
|
||||
![]() |
![]() HIP6004BCB |
![]() |
![]() IC CTRLR PWM VOLTAGE MON 20-SOIC |
![]() Data Sheet |
![]() Negotiable |
|
||||
(China (Mainland))










