Product Summary
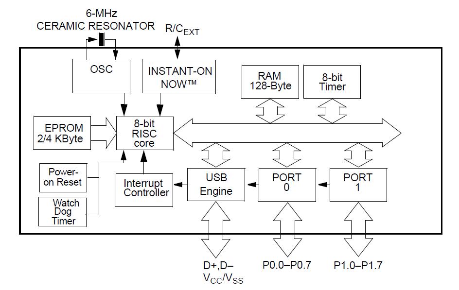
The CY7C63001A-SC is an 8-bit RISC One Time Programmable (OTP) microcontroller with a built-in 1.5-Mbps USB Serial Interface Engine (SIE). The microcontroller features 35 instructions that are optimized for USB applications. In addition, the microcontroller features 128 bytes of internal RAM and either 2 or 4 Kbytes of program memory space. The Cypress USB Controller accepts a 6-MHz ceramic resonator as its clock source. The CY7C63001A-SC signal is doubled within the chip to provide a 12-MHz clock for the microprocessor.
Parametrics
CY7C63001A-SC absolute maximum ratings: (1)Storage Temperature: -65℃ to +150℃; (2)Ambient Temperature with Power Applied: -0℃ to +70℃; (3)Supply Voltage on VCC Relative to VSS: -0.5V to +7.0V; (4)DC Input Voltage: -0.5V to +VCC+0.5V; (5)DC Voltage Applied to Outputs in High-Z state: -0.5V to +VCC+0.5V; (6)Max. Output Current into Port 1 Pins: 60 mA; (7)Max. Output Current into Non-Port 1 Pins: 10 mA; (8)Power Dissipation: 300 mW; (9)Static Discharge Voltage: >2000V; (10)Latch-up Current: >200 mA.
Features
CY7C63001A-SC features: (1)Low-cost solution for low-speed USB peripherals such as mouse, joystick, and gamepad; (2)USB Specification Compliance; (3)8-bit RISC microcontroller; (4)Internal memory; (5)I/O ports; (6)8-bit free-running timer; (7)Watch dog timer (WDT); (8)Internal power-on reset (POR); (9)Instant-On Now for Suspend and Periodic Wake-up Modes; (10)Improved output drivers to reduce EMI; (11)Operating voltage from 4.0V to 5.25 VDC; (12)Operating temperature from 0 to 70 degree Celsius; (13)Available in space saving and low cost 20-pin PDIP, 20-pin SOIC, 24-pin SOIC and 24-pin QSOP packages; (14)Industry standard programmer support.
Diagrams

| Image | Part No | Mfg | Description | ![]() |
Pricing (USD) |
Quantity | ||||||||||||
|---|---|---|---|---|---|---|---|---|---|---|---|---|---|---|---|---|---|---|
![]() |
![]() CY7C63001A-SC |
![]() |
![]() IC MCU 4K LS USB MCU 20-SOIC |
![]() Data Sheet |
![]() Negotiable |
|
||||||||||||
| Image | Part No | Mfg | Description | ![]() |
Pricing (USD) |
Quantity | ||||||||||||
![]() |
![]() CY7C006 |
![]() Other |
![]() |
![]() Data Sheet |
![]() Negotiable |
|
||||||||||||
![]() |
![]() CY7C006A |
![]() Other |
![]() |
![]() Data Sheet |
![]() Negotiable |
|
||||||||||||
![]() |
![]() CY7C006A-15AXC |
![]() Cypress Semiconductor |
![]() SRAM 5V 16Kx8 COM Dual Port SRAM |
![]() Data Sheet |
![]() Negotiable |
|
||||||||||||
![]() |
![]() CY7C006A-15AXCT |
![]() Cypress Semiconductor |
![]() SRAM 5V 16Kx8 COM Dual Port SRAM |
![]() Data Sheet |
![]() Negotiable |
|
||||||||||||
![]() |
![]() CY7C006A-20AC |
![]() |
![]() IC SRAM 16KX8 DUAL 64LQFP |
![]() Data Sheet |
![]() Negotiable |
|
||||||||||||
![]() |
![]() CY7C006A-20AXC |
![]() Cypress Semiconductor |
![]() SRAM 5V 16Kx8 COM Dual Port SRAM |
![]() Data Sheet |
![]()
|
|
||||||||||||
(China (Mainland))












