Product Summary
The XC3090A-7PQ160C is a Field Programmable Gate Array. It provides a group of high-performance, high-density, digital integrated circuits. ,
Parametrics
XC3090A-7PQ160C absolute maximum ratings: (1)Supply voltage relative to GND: –0.5V to +7.0V; (2)Input voltage with respect to GND: –0.5V to VCC +0.5V; (3)Voltage applied to 3-state output: –0.5V to VCC +0.5V; (4)Storage temperature (ambient): –65℃ to +150℃; (5)Maximum soldering temperature (10 s @ 1/16 in.): +260℃; (6)Junction temperature plastic: +125℃; (7)Junction temperature ceramic: +150℃.
Features
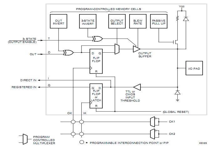
XC3090A-7PQ160C features: (1)Compatible arrays ranging from 1,000 to 7,500 gate complexity; (2)Extensive register, combinatorial, and I/O capabilities; (3)High fan-out signal distribution, low-skew clock nets; (4)Internal 3-state bus capabilities; (5)TTL or CMOS input thresholds; (6)On-chip crystal oscillator amplifier; (7)Over 20 different packages; (8)Plastic and ceramic surface-mount and pin-grid-array packages; (9)Thin and Very Thin Quad Flat Pack (TQFP and VQFP) options; (10)Additional interconnect resources for TBUFs and CE inputs; (11)Error checking of the configuration bitstream; (12)Soft startup holds all outputs slew-rate limited during initial power-up; (13)More advanced CMOS process.
Diagrams

| Image | Part No | Mfg | Description | ![]() |
Pricing (USD) |
Quantity | ||||
|---|---|---|---|---|---|---|---|---|---|---|
![]() |
![]() XC3090A-7PQ160C |
![]() |
![]() IC LOGIC CL ARRAY 9000GAT 160PQF |
![]() Data Sheet |
![]() Negotiable |
|
||||
| Image | Part No | Mfg | Description | ![]() |
Pricing (USD) |
Quantity | ||||
![]() |
![]() XC3000 |
![]() Other |
![]() |
![]() Data Sheet |
![]() Negotiable |
|
||||
![]() |
![]() XC3000A |
![]() Other |
![]() |
![]() Data Sheet |
![]() Negotiable |
|
||||
![]() |
![]() XC3000L |
![]() Other |
![]() |
![]() Data Sheet |
![]() Negotiable |
|
||||
![]() |
![]() XC3020A-7PC84C |
![]() |
![]() IC LOGIC CL ARRAY 2000GAT 84PLCC |
![]() Data Sheet |
![]() Negotiable |
|
||||
![]() |
![]() XC3030-100PC44C |
![]() |
![]() IC LOGIC CL ARRAY 3000GAT 44PLCC |
![]() Data Sheet |
![]() Negotiable |
|
||||
![]() |
![]() XC3030-100PC68C |
![]() |
![]() IC LOGIC CL ARRAY 3000GAT 68PLCC |
![]() Data Sheet |
![]() Negotiable |
|
||||
(China (Mainland))










