Product Summary
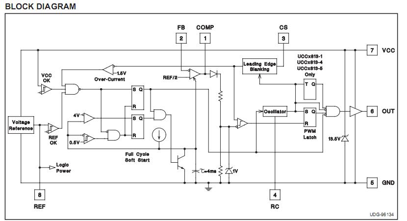
The UCC3813D-3 is a Low Power Economy BiCMOS Current Mode PWM. It contains all of the control and drive components required for off-line and DC-to-DC fixed frequency current-mode switching power supplies with minimal parts count. The UCC3813D-3 has the same pin configuration as the UC3842/3/4/5 family, and also offer the added features of internal full-cycle soft start and internal leading-edge blanking of the current-sense input. The UCC3813D-3 offers a variety of package options, temperature range options, choice of maximum duty cycle, and choice of critical voltage levels.
Parametrics
UCC3813D-3 absolute maximum ratings: (1)VCC Voltage: 12.0V; (2)VCC Current: 30.0mA; (3)OUT Current: 1.0A; (4)OUT Energy (Capacitive Load): 20.0μJ; (5)Analog Inputs (FB, CS): –0.3V to 6.3V; (6)Power Dissipation at TA < +25℃ (N Package): 1.0W; (7)Power Dissipation at TA < +25℃ (D Package): 0.65W; (8)Storage Temperature: –65℃to +150℃; (9)Junction Temperature: –55℃to +150℃; (10)Lead Temperature (Soldering, 10 Seconds): +300℃.
Features
UCC3813D-3 features: (1)100μA Typical Starting Supply Current; (2)500μA Typical Operating Supply Current; (3)Operation to 1MHz; (4)Internal Soft Start; (5)Internal Fault Soft Start; (6)Internal Leading-Edge Blanking of the; (7)Current Sense Signal; (8)1 Amp Totem-Pole Output; (9)70ns Typical Response from; (10)Current-Sense to Gate Drive Output; (11)1.5% Tolerance Voltage Reference.
Diagrams

| Image | Part No | Mfg | Description | ![]() |
Pricing (USD) |
Quantity | ||||||||||||
|---|---|---|---|---|---|---|---|---|---|---|---|---|---|---|---|---|---|---|
![]() |
![]() UCC3813D-3 |
![]() Texas Instruments |
![]() Current Mode PWM Controllers LP BiCMOS C Mode |
![]() Data Sheet |
![]()
|
|
||||||||||||
![]() |
![]() UCC3813D-3G4 |
![]() Texas Instruments |
![]() Current Mode PWM Controllers LP BiCMOS C Mode |
![]() Data Sheet |
![]()
|
|
||||||||||||
(China (Mainland))









