Product Summary
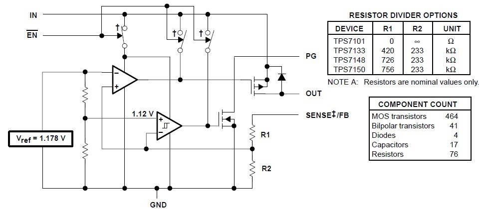
The TPS7101QDR is a micropower low-dropout (LDO) voltage regulator. The TPS7101QDR features a sleep mode; applying a TTL high signal to EN (enable) shuts down the regulator, reducing the quiescent current to 0.5 μA maximum at TJ = 25℃.
Parametrics
TPS7101QDR absolute maximum ratings: (1)Input voltage range, VI, PG, SENSE, EN: -0.3 V to 11 V; (2)Output current, IO: 2 A; (3)Continuous total power dissipation: See Dissipation Rating Tables 1 and 2; (4)Operating virtual junction temperature range, TJ: -55℃ to 150℃; (5)Storage temperature range, Tstg: -55℃ to 150℃; (6)Lead temperature 1,6 mm (1/16 inch) from case for 10 seconds: 260℃.
Features
TPS7101QDR features: (1)Available in 5-V, 4.85-V, and 3.3-V Fixed-Output and Adjustable Versions; (2)Very Low-Dropout Voltage: Maximum of 32 mV at IO = 100 mA (TPS7150); (3)Very Low Quiescent Current – Independent of Load: 285 μA Typ; (4)Extremely Low Sleep-State Current 0.5 μA Max; (5)2% Tolerance Over Specified Conditions For Fixed-Output Versions; (6)Output Current Range of 0 mA to 500 mA; (7)TSSOP Package Option Offers Reduced Component Height for Space-Critical Applications; (8)Power-Good (PG) Status Output.
Diagrams

| Image | Part No | Mfg | Description | ![]() |
Pricing (USD) |
Quantity | ||||||||||||
|---|---|---|---|---|---|---|---|---|---|---|---|---|---|---|---|---|---|---|
![]() |
![]() TPS7101QDR |
![]() Texas Instruments |
![]() Low Dropout (LDO) Regulators LDO PMOS Adjustable |
![]() Data Sheet |
![]()
|
|
||||||||||||
![]() |
![]() TPS7101QDRG4 |
![]() Texas Instruments |
![]() Low Dropout (LDO) Regulators LDO PMOS Adjustable |
![]() Data Sheet |
![]()
|
|
||||||||||||
(China (Mainland))








