Product Summary
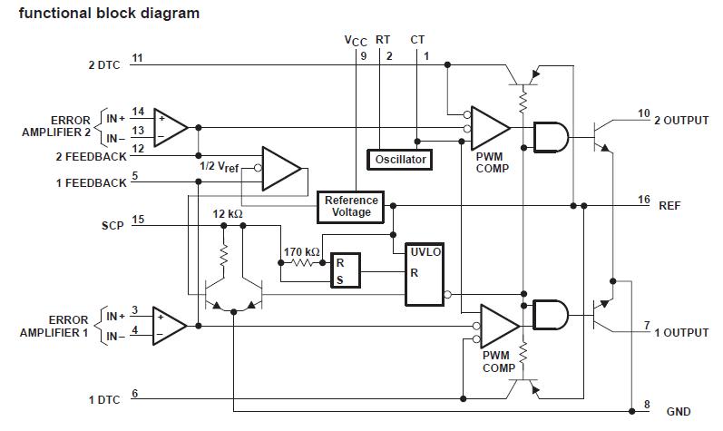
The TL1451CNS is a DUAL pulse-width-modulation control circuit. It incorporates on a single monolithic chip all the functions required in the construction of two pulse-width-modulation (PWM) control circuits. Designed primarily for power-supply control, the TL1451CNS contains an on-chip 2.5-V regulator, two error amplifiers, an adjustable oscillator, two dead-time comparators, undervoltage lockout circuitry, and dual common-emitter output transistor circuits.
Parametrics
TL1451CNS absolute maximum ratings: (1)Supply voltage, VCC: 51 V; (2)Amplifier input voltage, VI: 20 V; (3)Collector output voltage, VO: 51 V; (4)Collector output current, IO: 21 mA; (5)Operating free-air temperature range, TA C suffix: -20℃ to 85℃, Q suffix: -40℃ to 125℃, M suffix: -55℃ to 125℃; (6)Storage temperature range, Tstg: -65℃ to 150℃; (7)Lead temperature 1,6 mm (1/16 inch) from case for 10 seconds: 260℃.
Features
TL1451CNS features: (1)Complete PWM Power Control Circuitry; (2)Completely Synchronized Operation; (3)Internal Undervoltage Lockout Protection; (4)Wide Supply Voltage Range; (5)Internal Short-Circuit Protection; (6)Oscillator Frequency: 500 kHz Max; (7)Variable Dead Time Provides Control Over Total Range; (8)Internal Regulator Provides a Stable 2.5-V Reference Supply; (9)Available in Q-Temp Automotive: HighRel Automotive Applications, Configuration Control/Print Support, Qualification to Automotive Standards.
Diagrams

| Image | Part No | Mfg | Description | ![]() |
Pricing (USD) |
Quantity | ||||||||||||
|---|---|---|---|---|---|---|---|---|---|---|---|---|---|---|---|---|---|---|
![]() |
![]() TL1451CNS |
![]() Texas Instruments |
![]() DC/DC Switching Controllers Dual PWM Control Circuit |
![]() Data Sheet |
![]()
|
|
||||||||||||
![]() |
![]() TL1451CNSG4 |
![]() Texas Instruments |
![]() DC/DC Switching Controllers Dual PWM Control Circuit |
![]() Data Sheet |
![]()
|
|
||||||||||||
![]() |
![]() TL1451CNSRG4 |
![]() Texas Instruments |
![]() DC/DC Switching Controllers Dual PWM Control Circuit |
![]() Data Sheet |
![]()
|
|
||||||||||||
![]() |
![]() TL1451CNSR |
![]() Texas Instruments |
![]() DC/DC Switching Controllers Dual PWM Control Circuit |
![]() Data Sheet |
![]()
|
|
||||||||||||
(China (Mainland))









