Product Summary
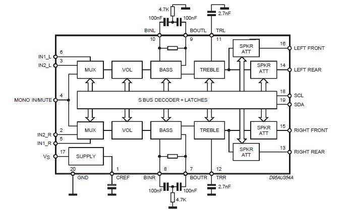
The TDA7433D is a volume, tone (bass and treble) balance (Left/Right) processor for quality audio applications in car radio and Hi-Fi systems. Control is accomplished by serial bus microprocessor interface. The AC signal setting is obtained by resistor networks and switches combined with operational amplifiers.
Parametrics
TDA7433D absolute maximum ratings: (1)VS Operating Supply Voltage: 10.2 V; (2)Tamb Operating Temperature Range: -40 to 85℃; (3)Tstg Storage Temperature Range: -55 to +150℃.
Features
TDA7433D features: (1)two stereo and one mono inputs controlled; (2)mute function (software and hardware); (3)volumecontrol in 1db step; (4)four speaker attenuators:independentattenuation control; independentmute function; (5)all functions programmable VIA I2CBUS.
Diagrams

| Image | Part No | Mfg | Description | ![]() |
Pricing (USD) |
Quantity | ||||
|---|---|---|---|---|---|---|---|---|---|---|
![]() |
![]() TDA7433D |
![]() STMicroelectronics |
![]() Audio DSPs Basic Signal Process |
![]() Data Sheet |
![]() Negotiable |
|
||||
![]() |
![]() TDA7433D013TR |
![]() STMicroelectronics |
![]() Audio DSPs Basic Signal Process |
![]() Data Sheet |
![]() Negotiable |
|
||||
(China (Mainland))








