Product Summary
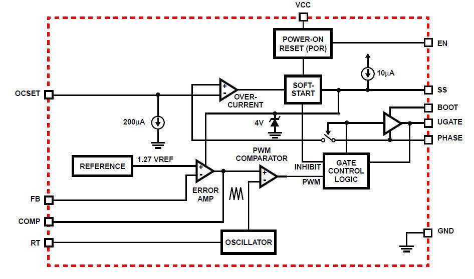
The HIP6013CB is a Buck Pulse-Width Modulator (PWM) Controller which provides complete control and protection for a DC-DC converter optimized for high-performance microprocessor applications. It is designed to drive an N-Channel MOSFET in a standard buck topology. The HIP6013CB integrates all of the control, output adjustment, monitoring and protection functions into a single package. The output voltage of the converter can be precisely regulated to as low as 1.27V, with a maximum tolerance of ±1.5% over temperature and line voltage variations. The applications of the HIP6013CB include Power Supply for Pentium Pentium Pro, PowerPC and Alpha Microprocessors, High-Power 5V to 3.xV DC-DC Regulators, Low-Voltage Distributed Power Supplies.
Parametrics
HIP6013CB absolute maximum ratings: (1)Supply Voltage, VCC: +15.0V; (2)Boot Voltage, VBOOT - VPHASE: +15.0V; (3)Input, Output or I/O Voltage: GND -0.3V to VCC +0.3V; (4)ESD Classification: Class 2.
Features
HIP6013CB features: (1)Drives N-Channel MOSFET; (2)Operates From +5V or +12V Input; (3)Simple Single-Loop Control Design, Voltage-Mode PWM Control; (4)Fast Transient Response, High-Bandwidth Error Amplifier; Full 0% to 100% Duty Ratio; (5)Excellent Output Voltage Regulation, 1.27V Internal Reference; ±1.5% Over Line Voltage and Temperature; (6)Over-Current Fault Monitor, Does Not Require Extra Current Sensing Element; Uses MOSFET RDS(on); (7)Small Converter Size, Constant Frequency Operation; 200kHz Free-Running Oscillator Programmable from; (8)50kHz to Over 1MHz; (9)14 Pin, SOIC Package.
Diagrams

| Image | Part No | Mfg | Description | ![]() |
Pricing (USD) |
Quantity | ||||||
|---|---|---|---|---|---|---|---|---|---|---|---|---|
![]() |
![]() HIP6013CB |
![]() Intersil |
![]() Switching Converters, Regulators & Controllers Buck PWM |
![]() Data Sheet |
![]() Negotiable |
|
||||||
![]() |
![]() HIP6013CB-T |
![]() |
![]() IC CONTROLLER PWM BUCK 14-SOIC |
![]() Data Sheet |
![]() Negotiable |
|
||||||
![]() |
![]() HIP6013CBZ |
![]() |
![]() IC CTRLR PWM STD BUCK 14-SOIC |
![]() Data Sheet |
![]()
|
|
||||||
![]() |
![]() HIP6013CBZ-T |
![]() |
![]() IC CTRLR PWM STD BUCK 14-SOIC |
![]() Data Sheet |
![]()
|
|
||||||
(China (Mainland))










