Product Summary
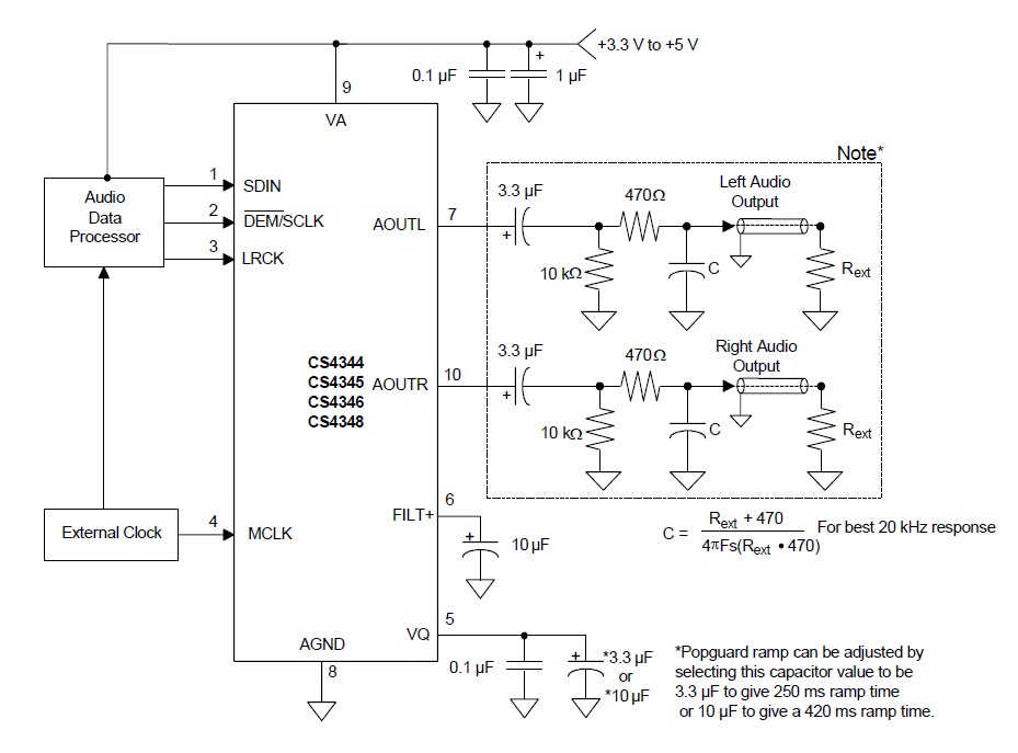
The CS4344-CZZR is a complete, stereo digital-to-analog output system including interpolation, multi-bit D/A conversion and output analog filtering in a 10-pin package. The CS4344-CZZR support all major audio data interface formats, and the individual devices differ only in the supported interface format. The CS4344-CZZR is based on a fourth order multi-bit delta-sigma modulator with a linear analog low-pass filter. This family also includes auto-speed mode detection using both sample rate and master clock ratio as a method of auto-selecting sampling rates between 2 kHz and 200 kHz. The CS4344-CZZR contains on-chip digital de-emphasis, operates from a single +3.3 V or +5 V power supply, and requires minimal support circuitry. These features are ideal for DVD players & recorders, digital televisions, home theater and set top box products, and automotive audio systems.
Parametrics
CS4344-CZZR absolute maximum rating: (1)DC Power Supply VA: -0.3 to 6.0 V; (2)Input Current, Any Pin Except Supplies Iin: ±10 mA; (3)Digital Input Voltage VIND: -0.3 to VA+0.4 V; (4)Ambient Operating Temperature (power applied) Top: -55 to 125 ℃; (5)Storage Temperature Tstg: -65 to 150 ℃.
Features
CS4344-CZZR features: (1)Multi-bit Delta-Sigma Modulator; (2)24-Bit Conversion; (3)Automatically Detects Sample Rates up to 192 kHz; (4)105 dB Dynamic Range; (5)-95 dB THD+N; (6)Low Clock Jitter Sensitivity; (7)Single +3.3 V or +5 V Power Supply; (8)Filtered Line Level Outputs; (9)On-Chip Digital De-emphasis; (10)Popguard. Technology; (11)Small 10-Pin TSSOP Package.
Diagrams

| Image | Part No | Mfg | Description | ![]() |
Pricing (USD) |
Quantity | ||||||||||
|---|---|---|---|---|---|---|---|---|---|---|---|---|---|---|---|---|
![]() |
![]() CS4344-CZZR |
![]() Cirrus Logic |
![]() DAC (D/A Converters) IC 10-pin 24Bit 192kHz Stereo DAC |
![]() Data Sheet |
![]()
|
|
||||||||||
| Image | Part No | Mfg | Description | ![]() |
Pricing (USD) |
Quantity | ||||||||||
![]() |
![]() CS43122 |
![]() Other |
![]() |
![]() Data Sheet |
![]() Negotiable |
|
||||||||||
![]() |
![]() CS43122-KSZ |
![]() Cirrus Logic |
![]() DAC (D/A Converters) IC 122dB 24-Bit 192kHz DAC |
![]() Data Sheet |
![]()
|
|
||||||||||
![]() |
![]() CS43122-KSZR |
![]() Cirrus Logic |
![]() DAC (D/A Converters) IC 122dB 24-Bit 192kHz DAC |
![]() Data Sheet |
![]()
|
|
||||||||||
![]() |
![]() CS4330 |
![]() Other |
![]() |
![]() Data Sheet |
![]() Negotiable |
|
||||||||||
![]() |
![]() CS4330-KS |
![]() Cirrus Logic |
![]() DAC (D/A Converters) IC 8-Pin Stereo DAC for Digital Audio |
![]() Data Sheet |
![]() Negotiable |
|
||||||||||
![]() |
![]() CS4330-KSR |
![]() Cirrus Logic |
![]() DAC (D/A Converters) IC 8-Pin Stereo DAC for Digital Audio |
![]() Data Sheet |
![]() Negotiable |
|
||||||||||
(China (Mainland))










