Product Summary
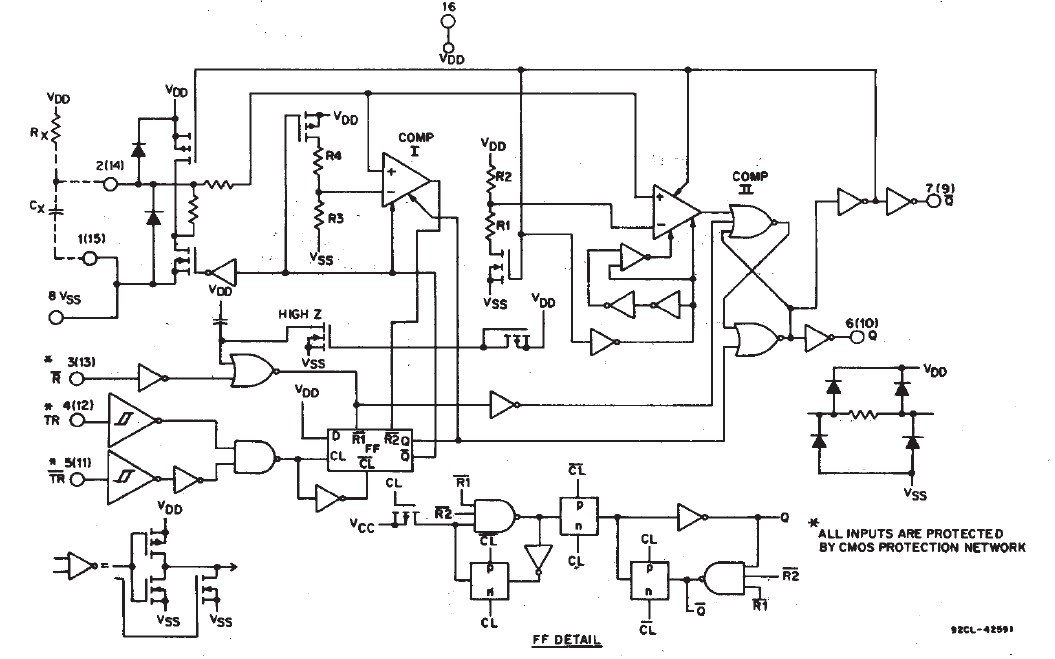
The CD14538BM96 is a CMOS dual precision monostable multivibrator which provides stable retriggerable/resettable one-shot operation for any fixed-voltage timing application. An external resistor (Rx) and an external capacitor (Cx) control the timing and accuracy for the circuit. Adjustment of Rx and Cx provides a wide range of output pulse widths from the Q and Q terminals. The applications of the CD14538BM96 include: Pulse delay and timing, Pulse shaping.
Parametrics
CD14538BM96 absolute maximum ratings: (1)DC supply-voltage range(VDD)voltage referenced to VSS terminal: -0.5V to +20V; (2)Input voltage range, all inputs: -0.5V to VDD +0.5V; (3)DC input current, any one input: ±10mA; (4)Power dissipation per package(PD): for TA=-55℃ to 100℃: 500mW; for TA=+100℃ to +125℃: derate linearity at 12mW/℃ to 200mW; (5)Operating-temperature range(TA): -55℃ to +125℃; (6)Storage temperature range(Tstg): -65℃ to +150℃.
Features
CD14538BM96 features: (1)Retriggerable/resettable capability; (2)Trigger and reset propagation delays independent of fl,, Cx; (3)Triggering from leading or trailing edge; (4)Q and Q buffered outputs available; (5)Separate resets; (6)Replaces CD4538B Type.
Diagrams

| Image | Part No | Mfg | Description | ![]() |
Pricing (USD) |
Quantity | ||||||||||||
|---|---|---|---|---|---|---|---|---|---|---|---|---|---|---|---|---|---|---|
![]() |
![]() CD14538BM96 |
![]() Texas Instruments |
![]() Monostable Multivibrator CMOS Dual Precision Mono Multivibrator |
![]() Data Sheet |
![]()
|
|
||||||||||||
![]() |
![]() CD14538BM96E4 |
![]() Texas Instruments |
![]() Monostable Multivibrator CMOS Dual Precision Mono Multivibrator |
![]() Data Sheet |
![]()
|
|
||||||||||||
![]() |
![]() CD14538BM96G4 |
![]() Texas Instruments |
![]() Monostable Multivibrator CMOS Dual Precision Mono Multivibrator |
![]() Data Sheet |
![]()
|
|
||||||||||||
(China (Mainland))









