Product Summary
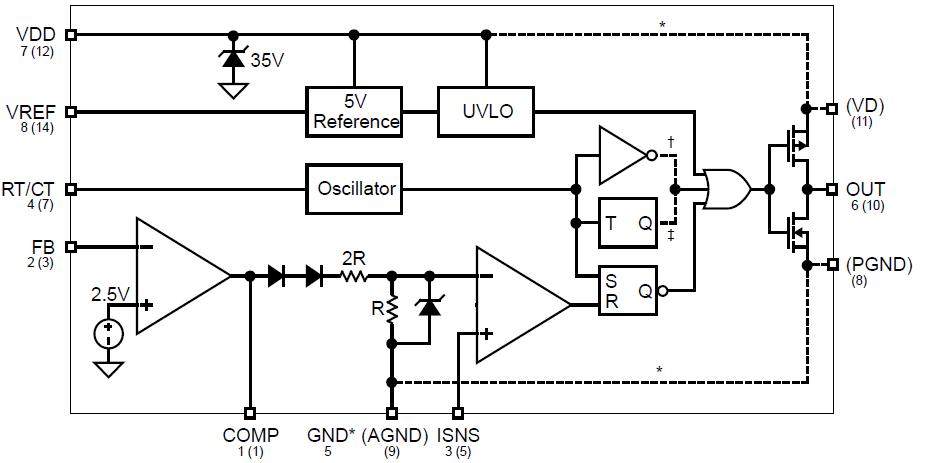
The MIC38C44BM is a fixed frequency, high performance, current-mode PWM controller. Micrel’s BiCMOS device is pin compatible with 384x bipolar devices but feature several improvements. Undervoltage lockout circuitry allows the ’42 and ’44 versions to start up at 14.5V and operate down to 9V, and the ’43 and ’45 versions start at 8.4V with operation down to 7.6V. All versions operate up to 20V. The applications of the MIC38C44BM include Current-mode, off-line, switched-mode power supplies, Current-mode, dc-to-dc converters, Step-down buck regulators, Step-up boost regulators, Flyback, isolated regulators, Forward converters, Synchronous FET converters.
Parametrics
MIC38C44BM absolute maximum ratings: (1)Zener Current (VDD): 30mA; (2)Supply Voltage (VDD): 20V; (3)Switch Supply Voltage (VD): 20V; (4)Current Sense Voltage (VISNS): -0.3V to 5.5V; (5)Feedback Voltage (VFB): -0.3V to 5.5V; (6)Output Current, 38C42/3/4/5 (IOUT): 0.5A; (7)Storage Temperature (TA): -65℃ to +150℃.
Features
MIC38C44BM features: (1)Fast 40ns output rise and 30ns output fall times; (2)-40℃ to +85℃ temperature range meets UC284x specifications; (3)High-performance, low-power BiCMOS Process; (4)Ultralow start-up current (50μA typical); (5)Low operating current (4mA typical); (6)CMOS outputs with rail-to-rail swing; (7)≥500kHz current-mode operation; (8)Trimmed 5V bandgap reference; (9)Pin-for-pin compatible with UC3842/3843/3844/3845(A); (10)Trimmed oscillator discharge current; (11)UVLO with hysteresis; (12)Low cross-conduction currents.
Diagrams

| Image | Part No | Mfg | Description | ![]() |
Pricing (USD) |
Quantity | ||||
|---|---|---|---|---|---|---|---|---|---|---|
![]() |
![]() MIC38C44BM |
![]() |
![]() IC REG CTRLR BST FLYBK ISO 8SOIC |
![]() Data Sheet |
![]() Negotiable |
|
||||
![]() |
![]() MIC38C44BM TR |
![]() |
![]() IC REG CTRLR BST FLYBK ISO 8SOIC |
![]() Data Sheet |
![]() Negotiable |
|
||||
![]() |
![]() MIC38C44BMM TR |
![]() |
![]() IC REG CTRLR BST FLYBK ISO 8MSOP |
![]() Data Sheet |
![]() Negotiable |
|
||||
![]() |
![]() MIC38C44BMM |
![]() |
![]() IC REG CTRLR BST FLYBK ISO 8MSOP |
![]() Data Sheet |
![]() Negotiable |
|
||||
(China (Mainland))










