Product Summary
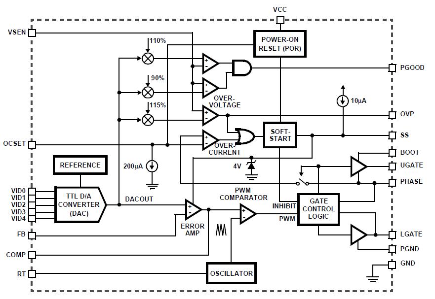
The HIP6004BCB-T is a Buck and Synchronous-Rectifier (PWM) Controller and Output Voltage Monitor. The HIP6004BCB-T provides complete control and protection for a DC-DC converter optimized for high-performance microprocessor applications. It is designed to drive two N-Channel MOSFETs in a synchronous-rectified buck topology. The HIP6004B integrates all of the control, output adjustment, monitoring and protection functions into a single package. The applications of the HIP6004BCB-T include Power Supply for Pentium Pentium Pro, Pentium II, PowerPC, K6, 6X86, and Alpha, Microprocessors, High-Power 5V to 3.xV DC-DC Regulators, Low-Voltage Distributed Power Supplies.
Parametrics
HIP6004BCB-T absolute maximum ratings: (1)Supply Voltage, VCC: +15V; (2)Boot Voltage, VBOOT - VPHASE: +15V; (3)Input, Output or I/O Voltage: GND -0.3V to VCC +0.3V; (4)ESD Classification: Class 2.
Features
HIP6004BCB-T features: (1)Drives Two N-Channel MOSFETs; (2)Operates from +5V or +12V Input; (3)Simple Single-Loop Control Design, Voltage-Mode PWM Control; (4)Fast Transient Response, High-Bandwidth Error Amplifier; Full 0% to 100% Duty Ratio; (5)Excellent Output Voltage Regulation, ±1% Over Line Voltage and Temperature, TTL-Compatible 5-Bit Digital-to-Analog Output Voltage Selection, Wide Range: 1.3VDC to 3.5VDC; 0.1V Binary Steps: 2.1VDC to 3.5VDC; 0.05V Binary Steps: 1.3VDC to 2.05VDC; (6)Power-Good Output Voltage Monitor; (7)Over-Voltage and Over-Current Fault Monitors, Does Not Require Extra Current Sensing Element, Uses MOSFET抯 rDS(ON); (8)Small Converter Size, Constant Frequency Operation; 200kHz Free-Running Oscillator Programmable from 50kHz to over 1MHz.
Diagrams

| Image | Part No | Mfg | Description | ![]() |
Pricing (USD) |
Quantity | ||||
|---|---|---|---|---|---|---|---|---|---|---|
![]() |
![]() HIP6004BCB-T |
![]() |
![]() IC CTRLR PWM VOLTAGE MON 20-SOIC |
![]() Data Sheet |
![]() Negotiable |
|
||||
| Image | Part No | Mfg | Description | ![]() |
Pricing (USD) |
Quantity | ||||
![]() |
![]() HIP6002 |
![]() Other |
![]() |
![]() Data Sheet |
![]() Negotiable |
|
||||
![]() |
![]() HIP6003 |
![]() Other |
![]() |
![]() Data Sheet |
![]() Negotiable |
|
||||
![]() |
![]() HIP6004 |
![]() Other |
![]() |
![]() Data Sheet |
![]() Negotiable |
|
||||
![]() |
![]() HIP6004A |
![]() Other |
![]() |
![]() Data Sheet |
![]() Negotiable |
|
||||
![]() |
![]() HIP6004B |
![]() Other |
![]() |
![]() Data Sheet |
![]() Negotiable |
|
||||
![]() |
![]() HIP6004BCB |
![]() |
![]() IC CTRLR PWM VOLTAGE MON 20-SOIC |
![]() Data Sheet |
![]() Negotiable |
|
||||
(China (Mainland))








