Product Summary
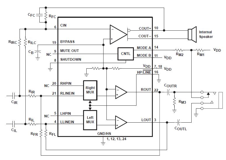
The TPA0103PWPR is a 3-channel audio power amplifier in a 24-pin TSSOP thermal package. The TPA0103PWPR is primarily targeted at desktop PC or notebook applications. The left/right (L/R) channel outputs are single ended (SE) and capable of delivering 500 mW of continuous RMS power per channel into 4-W loads. The center channel output is a bridged tied load (BTL) configuration for delivering maximum output power from PC power supplies. Combining the SE line drivers and high power center channel amplifiers in a single TSSOP package simplifies design and frees up board space for other features.
Parametrics
TPA0103PWPR absolute maximum ratings: (1)Supply voltage, VDD: 6 V; (2)Continuous output current (COUT+, COUT–, LOUT, ROUT): 2 A; (3)Continuous total power dissipation: internally limited; (4)Operating virtual junction temperature range, TJ: -40℃ to 150℃; (5)Operating virtual case temperature range, TC: -40℃ to 125℃; (6)Storage temperature range, Tstg: -65℃ to 150℃; (7)Lead temperature 1,6 mm (1/16 inch) from case for 10 seconds: 260℃.
Features
TPA0103PWPR features: (1)Desktop Computer Amplifier Solution, 1.75-W Bridge Tied Load (BTL) Center Channel; 500-mW L/R Single-Ended Channels; Low Distortion Output, < 0.05% THD+N at Full Power; (2)Full 3.3-V and 5-V Specifications; (3)Surface-Mount Power Package 24-Pin TSSOP; (4)L/R Input MUX Feature; (5)Shutdown Control: IDD = 5 mA.
Diagrams

| Image | Part No | Mfg | Description | ![]() |
Pricing (USD) |
Quantity | ||||||||
|---|---|---|---|---|---|---|---|---|---|---|---|---|---|---|
![]() |
![]() TPA0103PWPR |
![]() Texas Instruments |
![]() Audio Amplifiers 1.75-W STEREO AUDIO POWER AMPLIFIER |
![]() Data Sheet |
![]()
|
|
||||||||
![]() |
![]() TPA0103PWPRG4 |
![]() Texas Instruments |
![]() Audio Amplifiers 1.75-W STEREO AUDIO POWER AMPLIFIER |
![]() Data Sheet |
![]()
|
|
||||||||
(China (Mainland))








