Product Summary
The MIC4427BM is a highly-reliable dual lowside MOSFET driver fabricated on a BiCMOS/DMOS process for low power consumption and high efficiency. The driver translates TTL or CMOS input logic levels to output voltage levels that swing within 25mV of the positive supply or ground. Comparable bipolar devices are capable of swinging only to within 1V of the supply. The applications of the MIC4427BM include MOSFET driver, Clock line driver, Coax cable driver, Piezoelectic transducer driver.
Parametrics
MIC4427BM absolute maximum ratings: (1)Supply Voltage (VS): +22V; (2)Input Voltage (VIN): VS + 0.3V to GND -5V; (3)Junction Temperature (TJ): 150℃; (4)Storage Temperature: -65℃ to +150℃; (5)Lead Temperature (10 sec.): 300℃.
Features
MIC4427BM features: (1)Bipolar/CMOS/DMOS construction; (2)Latch-up protection to >500mA reverse current; (3)1.5A-peak output current; (4)4.5V to 18V operating range; (5)Low quiescent supply current, 4mA at logic 1 input; 400mA at logic 0 input; (6)Switches 1000pF in 25ns; (7)Matched rise and rall times; (8)7W output impedance; (9)< 40ns typical delay; (10)Logic-input threshold independent of supply voltage; (11)Logic-input protection to ?V; (12)6pF typical equivalent input capacitance; (13)25mV max. output offset from supply or ground; (14)Replaces MIC426/427/428 and MIC1426/1427/1428; (15)Dual inverting, dual noninverting, and inverting/noninverting configurations; (16)ESD protection.
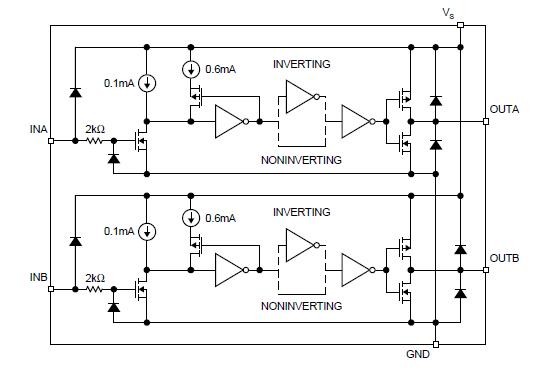
Diagrams

| Image | Part No | Mfg | Description | ![]() |
Pricing (USD) |
Quantity | ||||
|---|---|---|---|---|---|---|---|---|---|---|
![]() |
![]() MIC4427BM |
![]() |
![]() IC DRIVER MOSFET 1.5A DUAL 8SOIC |
![]() Data Sheet |
![]() Negotiable |
|
||||
![]() |
![]() MIC4427BM TR |
![]() |
![]() IC DRIVER MOSFET 1.5A DUAL 8SOIC |
![]() Data Sheet |
![]() Negotiable |
|
||||
![]() |
![]() MIC4427BMM TR |
![]() |
![]() IC DRIVER MOSFET 1.5A DUAL 8MSOP |
![]() Data Sheet |
![]() Negotiable |
|
||||
![]() |
![]() MIC4427BMM |
![]() |
![]() IC DRIVER MOSFET 1.5A DUAL 8MSOP |
![]() Data Sheet |
![]() Negotiable |
|
||||
(China (Mainland))








