Product Summary
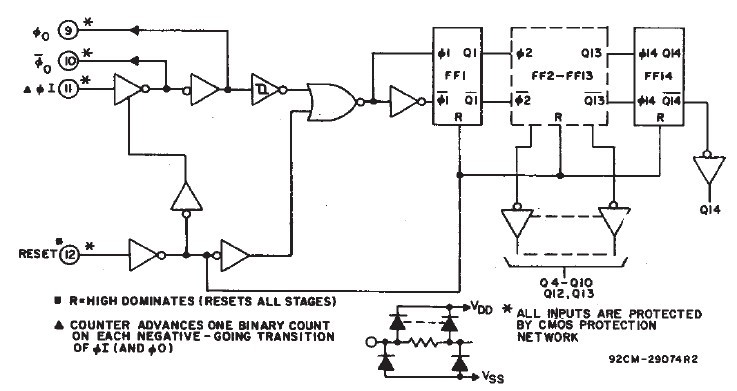
The CD4060BE is a CMOS 14-stage ripple-carry binary counter/divider and oscillator. The oscillator configuration allows design of either RC or crystal oscillator circuits. A RESET input is provided which resets the counter to the state of all-O and disables the oscillator. The applications of the CD4060BE include: Control counters, Timers, Frequency dividers, Time-delay circuits.
Parametrics
CD4060BE absolute maximum ratings: (1)Supply-voltage range(VDD)voltage referenced to Vgg terminal: -0.5V to +20V; (2)Input voltage range, all inputs: -0.8V to VDO +0.5V; (3)DC input current, any one input: ±10mA; (4)Power dissipation per package(PD): for TA=-55℃ to 100℃: 500mW; for TA=+100℃ to +125℃: derate linearity at 12mW/℃ to 200mW; (5)Operating-temperature range(TA): -55℃ to +125℃; (6)Storage temperature range(Tstg): -85℃ to +150℃.
Features
CD4060BE features: (1)12 MHz clock rate at 15 V; (2)Common reset; (3)Fully ttatic operation; (4)Buffered inputs and outputs; (5)Schmitt trigger input-pulse line; (6)100% tested for quiescent current at 20 V; (7)Standardized, symmetrical output characteristics; (8)5-V, 10-V, and 15-V parametric ratings; (9)Meets all requirements of JEDEC Tentative Standard No. 13B, Standard Specifications for description of B Series CMOS Devices.
Diagrams

| Image | Part No | Mfg | Description | ![]() |
Pricing (USD) |
Quantity | ||||||||||||
|---|---|---|---|---|---|---|---|---|---|---|---|---|---|---|---|---|---|---|
![]() |
![]() CD4060BE |
![]() Texas Instruments |
![]() Counter ICs 14-Bit Ripple |
![]() Data Sheet |
![]()
|
|
||||||||||||
![]() |
![]() CD4060BEE4 |
![]() Texas Instruments |
![]() Counter ICs 14-Bit Ripple |
![]() Data Sheet |
![]()
|
|
||||||||||||
(China (Mainland))









